Pt1S2
MatHub2d-975-Pt1S2
| Property |
Value |
| Space group |
(164, 'P-3m1') |
| Crystal system |
hexagonal |
| Magnetic |
No |
| Band gap (PBE) (eV) |
1.85 |
| Free energy (eV) |
-13.370 |
| Free energy / atom (eV) |
-4.457 |
Lattice Parameters (basic)
| a, b, c (Å): | 3.585 | 3.585 | 30.000 |
| α, β, γ (°): | 90.000 | 90.000 | 120.000 |
Lattice Parameters (computed)
| a, b, c (Å): | 3.541 | 3.541 | 30.000 |
| α, β, γ (°): | 90.000 | 90.000 | 120.000 |
| Property |
Value |
| Band gap |
1.85 eV |
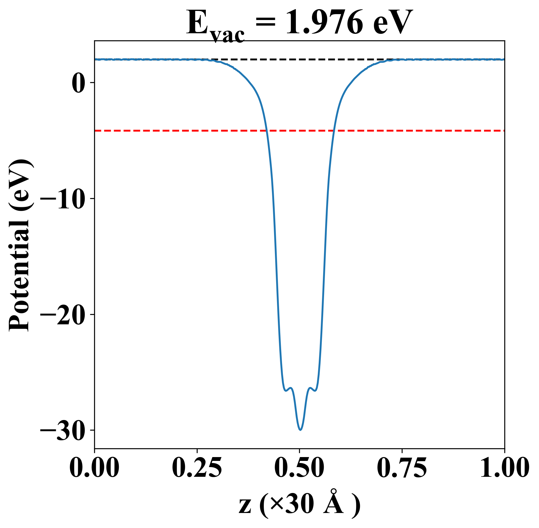
| E-fermi |
-4.161 eV |
| Vacuum level |
1.976 eV |
| VBM |
-4.409 eV |
| CBM |
-2.560 eV |
| Work function |
6.137 eV |
| Direct gap |
No |
| Property |
Value |
| Band gap |
1.84 eV |
| E-fermi |
-4.145 eV |
| VBM |
-4.361 eV |
| CBM |
-2.523 eV |
| Free energy (eV) |
-13.752 |
| Free energy / atom (eV) |
-4.584 |
| Property |
Value |
| Band gap |
1.85 eV |
| E-fermi |
-4.161 eV |
| Vacuum level |
1.976 eV |
| VBM |
-4.409 eV |
| CBM |
-2.560 eV |
| Work function |
6.137 eV |
| Cij (N/m) |
xx |
yy |
xy |
| xx |
89.190 |
25.394 |
0.000 |
| yy |
25.394 |
89.190 |
0.000 |
| xy |
0.000 |
0.000 |
31.898 |
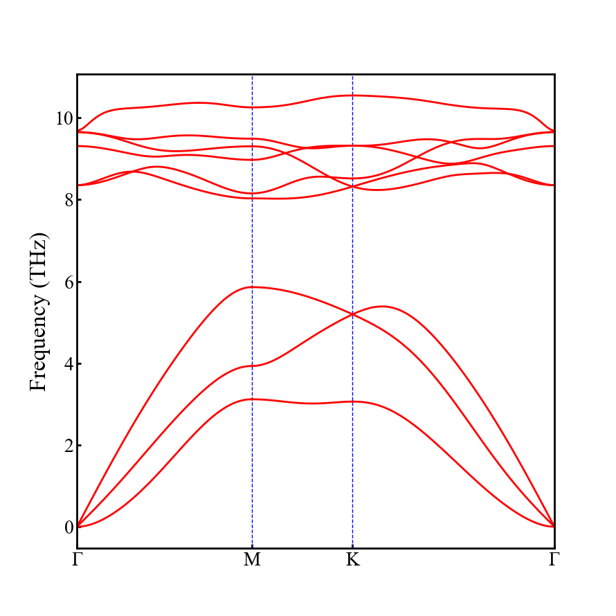
| Phonon mode at Γ point (THz) |
| -0.002 |
| -0.002 |
| -0.000 |
| 8.784 |
| 8.784 |
| 9.473 |
| 9.473 |
| 9.631 |
| 9.911 |
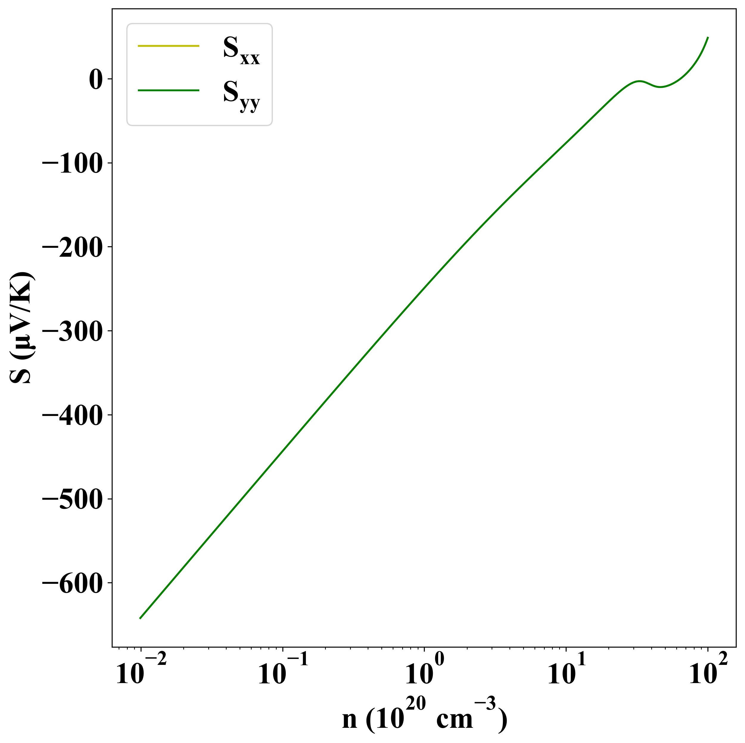
| Carrier type |
C2D (N/m) |
Edef (eV) |
μ (cm2V-1s-1) |
| x |
y |
x |
y |
x |
y |
| hole |
86.01 |
86.51 |
2.14 |
0.61 |
-201.06 |
-2485.38 |
| electron |
-2.74 |
-1.53 |
230.21 |
743.58 |
| Property |
Value |
| from where |
shu-53 |