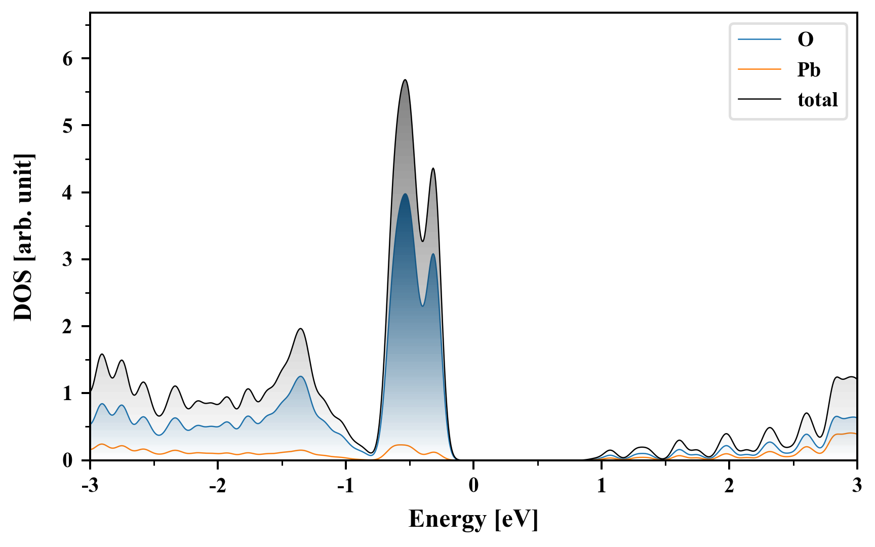
O2Pb1
MatHub2d-896-O2Pb1
| Property |
Value |
| Space group |
(164, 'P-3m1') |
| Crystal system |
hexagonal |
| Magnetic |
No |
| Band gap (PBE) (eV) |
1.24 |
| Free energy (eV) |
-15.637 |
| Free energy / atom (eV) |
-5.212 |
Lattice Parameters (basic)
| a, b, c (Å): | 3.402 | 3.402 | 30.000 |
| α, β, γ (°): | 90.000 | 90.000 | 120.000 |
Lattice Parameters (computed)
| a, b, c (Å): | 3.418 | 3.418 | 30.000 |
| α, β, γ (°): | 90.000 | 90.000 | 120.000 |
| Property |
Value |
| Band gap |
1.24 eV |
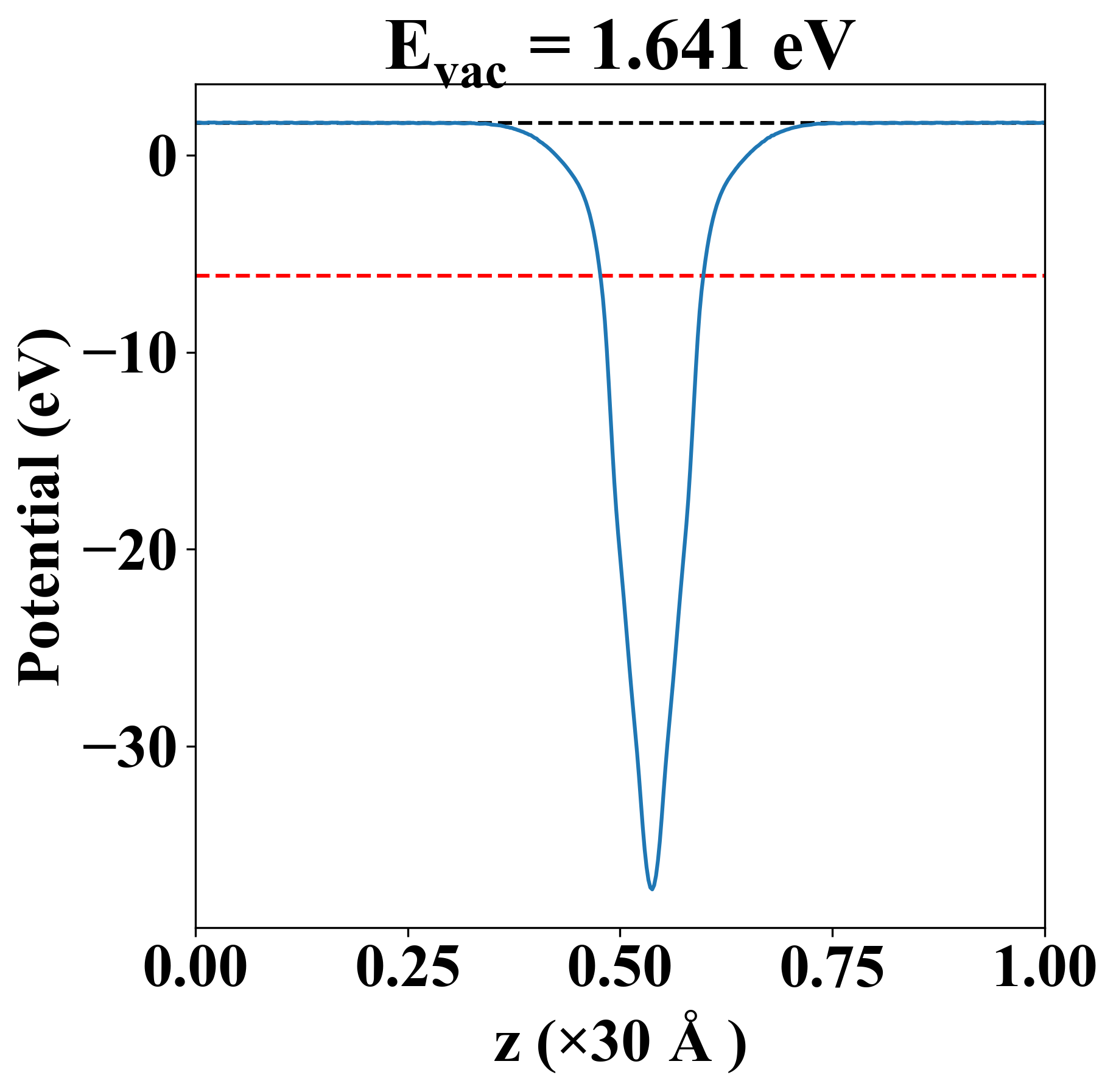
| E-fermi |
-6.114 eV |
| Vacuum level |
1.641 eV |
| VBM |
-6.395 eV |
| CBM |
-5.151 eV |
| Work function |
7.755 eV |
| Direct gap |
No |
| Property |
Value |
| Band gap |
1.25 eV |
| E-fermi |
-6.111 eV |
| VBM |
-6.408 eV |
| CBM |
-5.154 eV |
| Free energy (eV) |
-16.000 |
| Free energy / atom (eV) |
-5.333 |
| Property |
Value |
| Band gap |
1.24 eV |
| E-fermi |
-6.114 eV |
| Vacuum level |
1.641 eV |
| VBM |
-6.395 eV |
| CBM |
-5.151 eV |
| Work function |
7.755 eV |
| Cij (N/m) |
xx |
yy |
xy |
| xx |
85.825 |
32.654 |
-0.000 |
| yy |
32.654 |
85.825 |
-0.000 |
| xy |
-0.000 |
-0.000 |
26.585 |
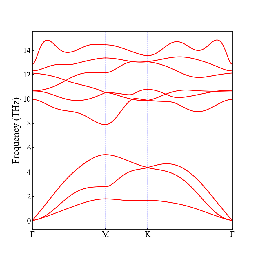
| Phonon mode at Γ point (THz) |
| -0.005 |
| -0.004 |
| -0.004 |
| 9.223 |
| 9.223 |
| 10.248 |
| 10.248 |
| 12.041 |
| 12.279 |
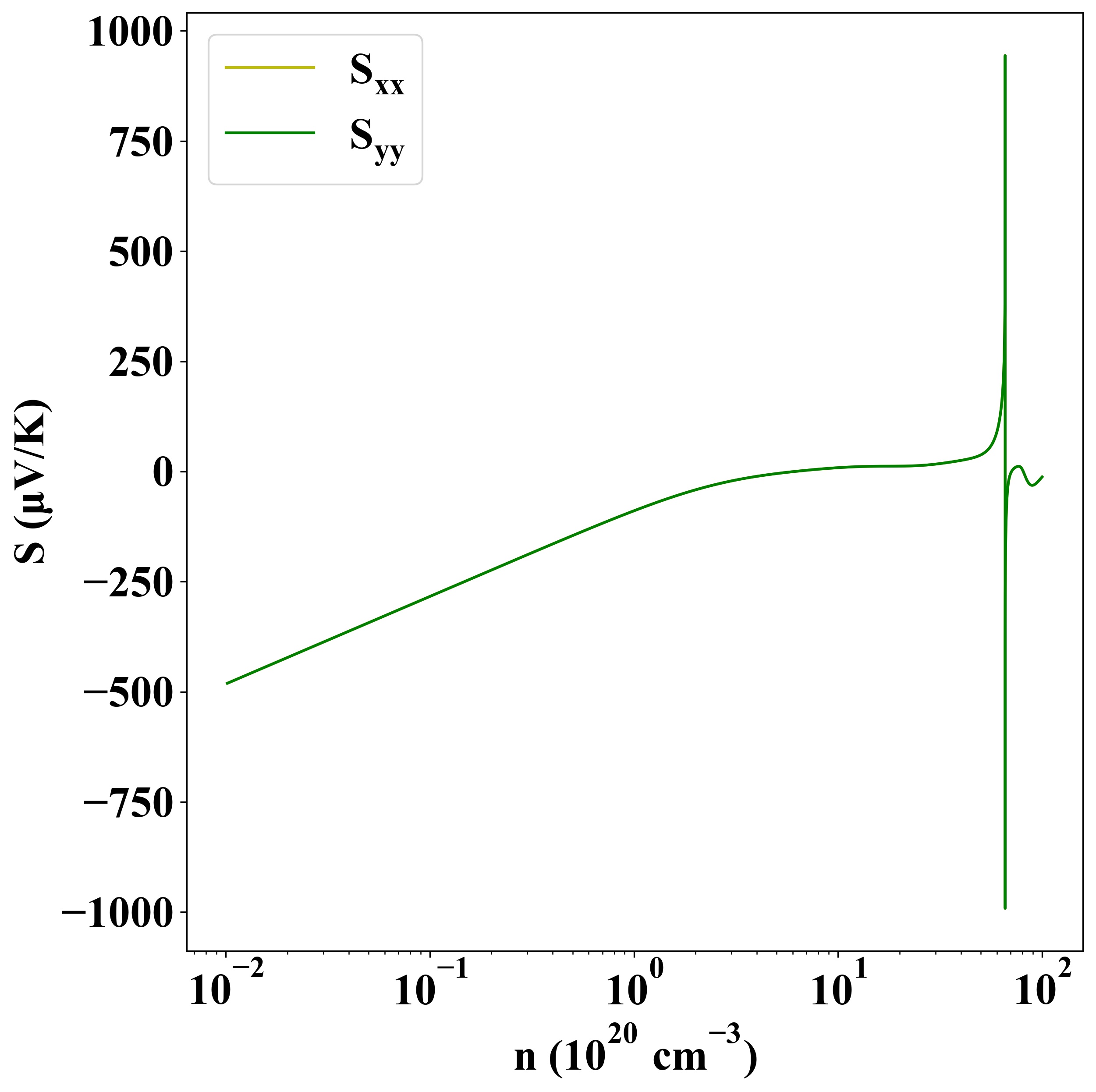
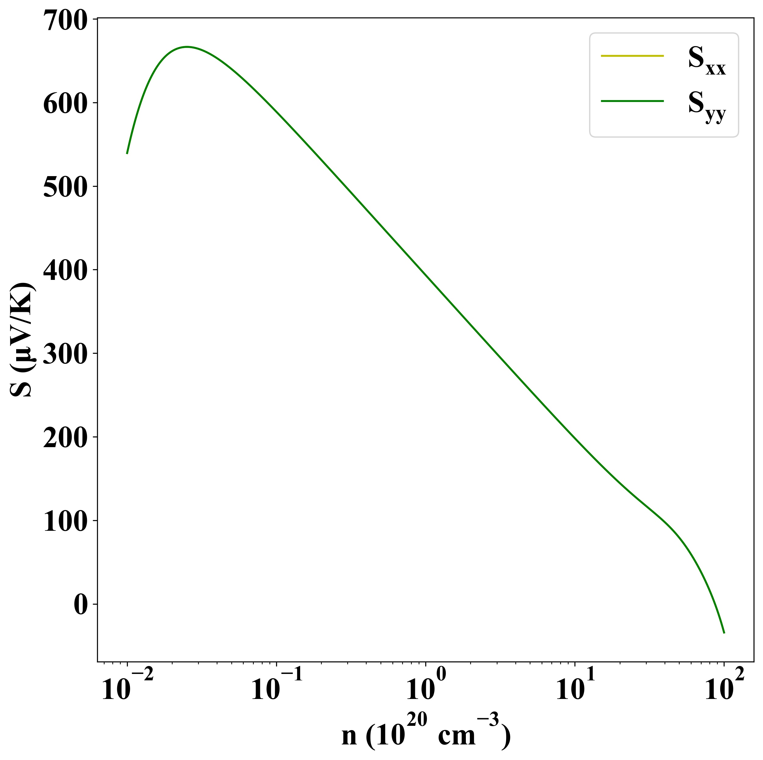
| Carrier type |
C2D (N/m) |
Edef (eV) |
μ (cm2V-1s-1) |
| x |
y |
x |
y |
x |
y |
| hole |
84.22 |
84.26 |
4.55 |
3.89 |
-0.82 |
-1.13 |
| electron |
-1.63 |
-1.74 |
4888.21 |
4334.53 |
| Property |
Value |
| from where |
c2db-564 |