Hg1Se2
MatHub2d-691-Hg1Se2
| Property |
Value |
| Space group |
(164, 'P-3m1') |
| Crystal system |
hexagonal |
| Magnetic |
Yes |
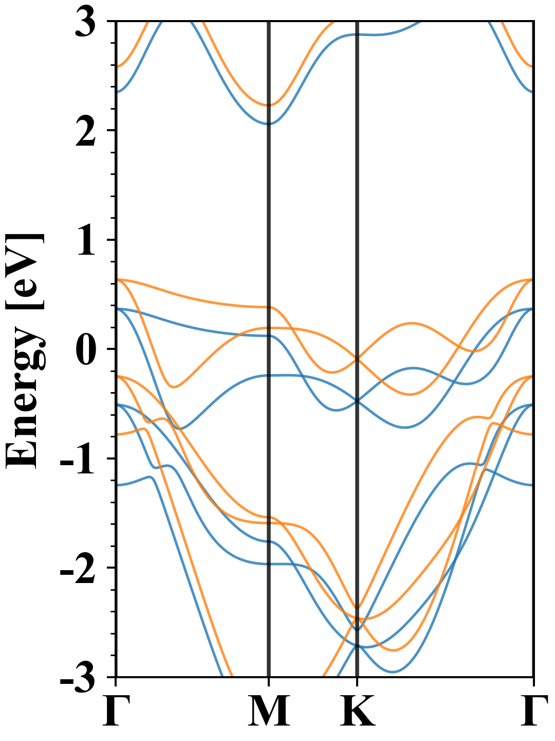
| Band gap (PBE) (eV) |
0.00 |
| Free energy (eV) |
-5.974 |
| Free energy / atom (eV) |
-1.991 |
Lattice Parameters (basic)
| a, b, c (Å): | 3.867 | 3.867 | 30.000 |
| α, β, γ (°): | 90.000 | 90.000 | 120.000 |
Lattice Parameters (computed)
| a, b, c (Å): | 3.924 | 3.924 | 30.000 |
| α, β, γ (°): | 90.000 | 90.000 | 120.000 |
| Property |
Value |
| Band gap |
0.00 eV |
| E-fermi |
-4.183 eV |
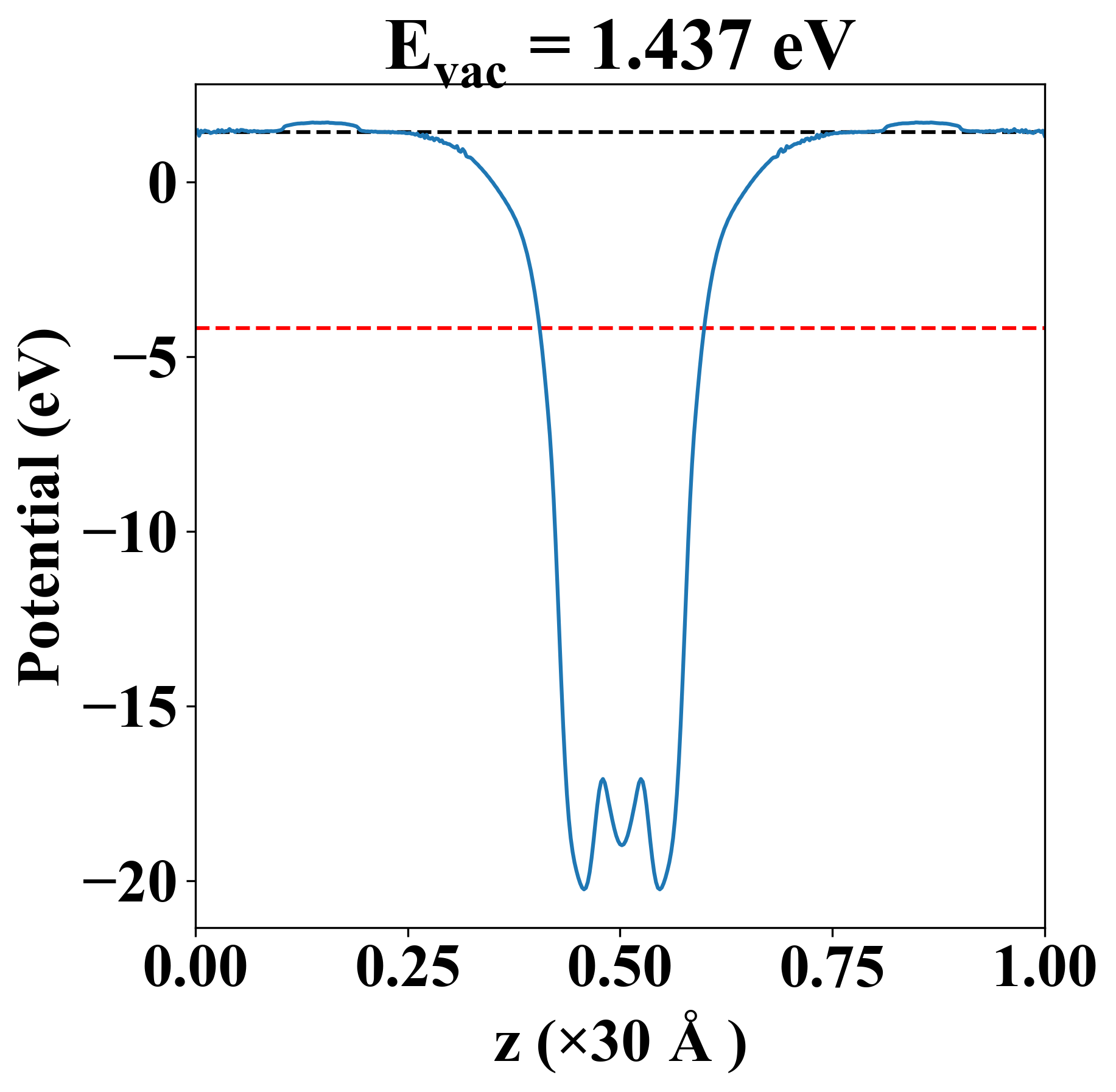
| Vacuum level |
1.437 eV |
| VBM |
-4.185 eV |
| CBM |
-4.183 eV |
| Work function |
5.619 eV |
| Direct gap |
No |
| Property |
Value |
| Band gap |
0.00 eV |
| E-fermi |
-4.183 eV |
| Vacuum level |
1.437 eV |
| VBM |
-4.185 eV |
| CBM |
-4.183 eV |
| Work function |
5.619 eV |
| Cij (N/m) |
xx |
yy |
xy |
| xx |
20.792 |
9.263 |
-0.000 |
| yy |
9.263 |
20.792 |
-0.000 |
| xy |
-0.000 |
-0.000 |
5.765 |
| Phonon mode at Γ point (THz) |
| -1.546 |
| -1.546 |
| -0.003 |
| -0.002 |
| -0.002 |
| 4.076 |
| 4.106 |
| 4.157 |
| 4.157 |
| Property |
Value |
| from where |
c2db-505 |